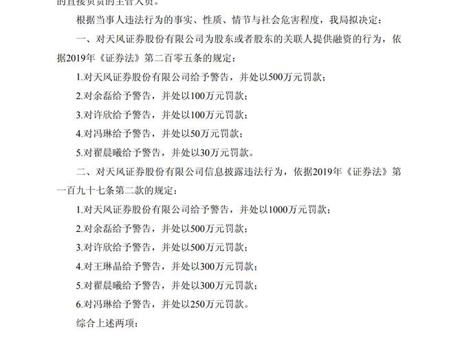
因违法提供融资及信披违规 天风证券被罚1500万元事件带来的警示
在资本市场上,投资者最害怕的不是价格波动,而是信息失真和规则失守。当一家持牌证券公司因违法提供融资、信息披露违规而遭遇千万级罚单时,市场的敏感神经会被立刻刺痛。近期,围绕“因违法提供融资及信披违规 天风证券被罚1500万元”的监管事件,不仅是一则简单的处罚通告,更像是一记敲打行业的警钟,提醒所有参与者:在强监管时代,每一步违规操作都会被放大为系统性风险的潜在源头。
违法提供融资背后的业务冲动与边界模糊
证券公司本质上是高杠杆、强监管行业,其融资融券、场外结构化产品、通道业务等,都游走在“服务创新”和“合规红线”的交汇处。当天风证券因违法提供融资受到处罚时,实际暴露的是部分机构在业务扩张过程中的合规短板——为了追逐规模和手续费收入,有的机构在客户资质审查、资金来源核查、抵押物评估等关键环节存在明显松动,甚至通过通道合作、嵌套设计,绕开现行监管要求。
从过往案例看,市场并不缺类似前车之鉴。早些年,某些券商通过场外配资、伞形信托等方式向不具备相应风险承受能力的投资者变相提供融资,在市场上涨时放大收益,但在调整过程中,杠杆链条断裂,不仅客户蒙受巨大损失,也引发券商自营和资管资产质量恶化。一旦违法提供融资叠加风控缺位,就很容易演变为系统性流动性危机的导火索,这也是监管部门近年来反复强调“不得变相为客户提供融资通道”的根本原因。
信息披露违规如何伤害市场定价机制
相比于违规融资的“显性风险”,信息披露违规则更像是一种“隐性侵蚀”。证券公司不仅是中介服务提供者,在投行业务中还承担着对发行人信息进行核查、把关的职责;同时,自营和资管业务中亦需对相关产品、风险进行充分披露。当天风证券被指存在信披违规时,问题不只是形式上的披露瑕疵,而是对市场定价机制和投资者信任基础构成了冲击。

资本市场之所以能够有效配置资源,依赖的是信息的真实、完整、及时。一旦证券公司在研究报告、发行文件、持续督导意见书等关键载体中存在选择性披露、重大事项迟延披露、风险揭示不充分等行为,投资者就可能在不对称的信息环境下做出错误决策。过去一些备受关注的财务造假和退市案例中,中介机构的信息披露把关不严甚至失职的情形屡见不鲜,在舆论和司法追责中,中介责任正在被不断强化,这也解释了为何监管对信披违规的态度愈发严厉。
1500万元罚款的信号意义
从金额上看,1500万元对于一家中大型券商而言并非“灭顶之灾”,却足以构成痛感。更重要的是,这类处罚通常并不止于经济层面,还会衍生出多维度影响:一是合规评级、分类评级可能受到拖累,影响新业务资质和机构形象;二是与银行、保险、公募等金融机构的合作中,对方的合规风控部门会重新评估合作风险;三是投资者在选择券商作为经纪商、投顾或资管服务提供者时,也会对其合规声誉进行再衡量。
站在监管视角,这笔罚款并非孤立个案,而是当前“穿透式监管”“全链条问责”理念的具体体现:只要存在违法提供融资、信披违规等行为,无论是通过何种结构性安排、技术包装,最终都难逃监管的排查和认定。高额罚款+通报曝光+责任追究的组合拳,旨在通过典型案例形成行业震慑效应,促使机构从“算经济账”转向“算合规账”。
从天风证券事件看合规风控体系的短板
回到机构自身,违法提供融资与信息披露违规往往并非孤立发生,而是同一套治理和风控体系下的问题外显。一方面,业务条线对增长指标的追求,可能压倒对合规要求的敬畏,形成“重规模、轻风控”的文化氛围;另一方面,合规和风控部门如果缺乏足够独立性与话语权,就难以对高收益但高风险的业务模式说“不”。当内部激励机制与风险约束不匹配时,违规行为就容易以“灰色创新”的面目出现。
以某些曾被处罚的券商为例,合规制度在纸面上相当完备,却在执行层面存在明显断层——客户尽调流于形式;产品评价侧重收益预期,风险情景测试不足;重要会议纪要和审批流程缺乏可追溯记录。在这种情况下,即便后续发生风险事件,也很难厘清责任链条。天风证券此次被罚,在业内引发的另一个讨论焦点就是:券商究竟应如何构建一套真正“长在业务里”的合规风控机制,而非简单依赖事后补救。
投资者保护视角下的深层反思

从投资者保护角度审视,“因违法提供融资及信披违规 天风证券被罚1500万元”不仅是机构与监管之间的博弈结果,更直接关系到中小投资者的切身利益。当券商为不合格投资者叠加杠杆时,在行情逆转中遭受最大损失的往往是风险识别能力较弱的群体;当券商在信息披露中存在选择性偏差时,受误导做出决策的,同样多是对专业信息解读能力有限的普通投资者。

在成熟市场中,监管部门通常会通过严厉的处罚、民事赔偿机制以及集体诉讼等工具,倒逼中介机构将“投资者适当性”与“信息披露义务”内嵌在业务流程中。我国资本市场改革持续深化,对中介责任的规制也在逐步与国际接轨。可以预见,类似天风证券的案例,在未来一段时间仍将不断出现,但违规成本会明显提升,合规容忍度则在持续降低。对于投资者而言,选择券商时除了关注手续费高低、交易工具好坏,也应主动了解其过往的合规记录,将“合规声誉”纳入决策考量。
行业治理和自律的下一步
站在行业维度,天风证券被罚并不意味着个别机构的孤立问题,而是折射出部分券商在转型升级过程中的共性挑战。随着创新业务不断涌现,如场外衍生品、跨境业务、私募投顾合作等,传统以规则清单为主的合规模式已难以全面覆盖各类复杂场景。券商更需要构建以实质重于形式、风险识别前置、科技风控赋能为核心的合规框架,做到“业务设计之初就嵌入合规思维”。

同时,行业自律组织的作用也有待进一步强化。通过制定更具操作性的自律规则、发布典型违规案例分析、组织从业人员持续培训,可以在券商内部形成“违规不可行、侥幸不划算”的共识氛围。对于被处罚机构而言,如何在事件之后进行真诚且深入的整改,包括完善制度、优化激励约束、强化合规文化、公开回应投资者关切,也将直接影响其在市场中的长期信誉。
总体来看,“因违法提供融资及信披违规 天风证券被罚1500万元”这一事件,表面上是一张罚单,本质上则是一次对行业底线的集中提醒。在更趋严格的监管环境和日益成熟的投资者结构之下,任何试图以信息不对称、杠杆放大来获取短期利益的做法,最终都将付出更高成本。对于券商而言,真正可持续的竞争力,恰恰来自对规则的敬畏、对风险的敬畏,以及对投资者的长期负责。